NewCodes
  • 홈
  • 블로그
  • 유튜브
  • 구독 기업
  • 좋아요
  • 피드백
  • 관리
    • 기업 관리
    • 글 관리
    • 테마 관리
  • 로그인
  • 사용자
    • 마이페이지

    • 로그아웃
NewCodes
  • 홈
  • 블로그
  • 유튜브
  • 구독 기업
  • 좋아요
  • 피드백
  • 관리자 메뉴
    기업 관리 글 관리 테마 관리
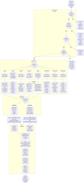
Azure Blob Storage에 대한 SQL Server 백업 실패 문제 해결

Azure Blob Storage에 대한 SQL Server 백업 실패 문제 해결

Microsoft Microsoft 2026.03.18
원문 읽기

연관 추천 글

관련 글을 찾고 있습니다...

NewCodes

모든 기술 블로그를 한 곳에서 만나보세요

© 2025 NewCodes. All rights reserved.

이용약관 개인정보 처리방침
최신 기술 트렌드와 개발 인사이트
피드백을 들려주세요

NewCodes을 더 좋은 서비스로 만들기 위해 여러분의 소중한 의견을 기다립니다.

좋아요 추가 완료

0개의 좋아요가 계정에 추가되었습니다.

좋아요 모음 보기