Microsoft
1380
총 블로그 글 수

Microsoft의 블로그 글

총 1380개의 글
물리 기반 디지털 트윈 확장: Azure의 Neural Concept, 산업용 AI 신기록 달성
2026-01-12 22:08
Scaling physics-based digital twins: Neural Concept on Azure delivers a New Record in Industrial AI
복잡성을 명확성으로 전환: Microsoft Sentinel의 새로운 UEBA 행동 계층 소개
2026-01-12 22:08
Turn Complexity into Clarity: Introducing the New UEBA Behaviors Layer in Microsoft Sentinel
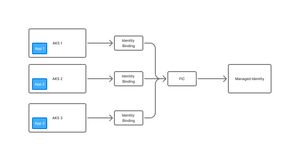
신원 바인딩: AKS의 다중 클러스터 신원을 위한 더 깔끔한 모델
2026-01-12 20:08
Identity Bindings: A Cleaner Model for Multi‑Cluster Identity in AKS
Sybase BIGTIME 데이터 타입을 Azure SQL로 마이그레이션할 때 처리하기
2026-01-12 18:08
Handling Sybase BIGTIME Data Type During Migration to Azure SQL
이제 공개 미리 보기: Azure Virtual Desktop 지역 호스트 풀
2026-01-12 06:08
Now in public preview: Azure Virtual Desktop regional host pools
제로에서 히어로로: AgentOps - 프로덕션 AI 에이전트를 위한 종단간 라이프사이클 관리
2026-01-12 03:08
From Zero to Hero: AgentOps - End-to-End Lifecycle Management for Production AI Agents
정리 정돈: 코파일럿과 함께 새 출발하며 불필요한 물건을 정리하세요
2026-01-12 02:10
Shelf-control: Make a fresh start and declutter with Copilot
Windows 앱을 위한 코드 서명 간소화: 아티팩트 서명(GA)
2026-01-12 02:10
Simplifying Code Signing for Windows Apps: Artifact Signing (GA)
이제 함수 및 로직 앱에 대한 고유 기본 호스트 이름 보안 기능이 GA(일반 제공)로 출시되었습니다.
2026-01-12 00:07
MS Fabric SQL DB에서 'TCP Provider: An Existing Connection Was Forcibly Closed by the Remote Host' 오류 발생
2026-01-09 20:08